在低功率電源設計中,非隔離方案因其低成本、小體積和高效率的優勢,廣泛應用于LED照明、小家電供電等領域。本文以?BP2509?芯片為核心,詳細解析一款非隔離電源方案的設計流程,涵蓋拓撲選擇、參數計算、PCB布局及調試優化,為工程師提供一套完整的實戰指南。
非隔離電源(Non-Isolated Power Supply)省略了變壓器,直接通過開關電路實現電壓轉換,具有以下特點:
?
典型應用?:LED驅動電源(如球泡燈、筒燈)、小功率適配器(5W以下)、家電輔助供電等。
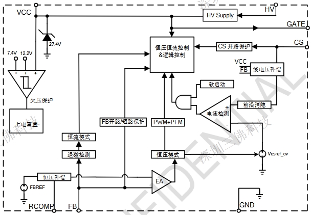
?BP2509芯片定位?:一款高性能電流模式PWM控制器,支持寬輸入電壓(8V-450V),內置高壓啟動電路,適用于Buck、Buck-Boost等非隔離拓撲。內部框架圖如下所示


| 引腳號 | 名稱 | 功能描述 |
|---|---|---|
| 1 | VCC | 芯片供電(典型12V) |
| 2 | GND | 地 |
| 3 | FB | 反饋引腳(連接光耦或分壓電阻) |
| 4 | CS | 電流采樣(檢測開關管電流) |
| 5 | HV | 高壓啟動輸入 |
| 6 | OUT | 驅動輸出(連接MOS管柵極) |
以下以?24V LED驅動電路?(輸入:90-265V AC,輸出:24V/0.5A)為例,說明設計流程。
采用?Buck拓撲?(降壓型),結構簡單且效率高。
?關鍵元件?:BP2509、功率MOS管、續流二極管、儲能電感、輸出電容。

?開關頻率設定?:
通過RT引腳外接電阻設定頻率,公式:
fsw=25×103RT(kΩ)fsw=RT(kΩ)25×103(kHz)
本例選擇RT=100kΩ?fsw=250kHzRT=100kΩ?fsw=250kHz。
?電感量計算?:
電感峰值電流需滿足:
L = \frac{(V_{in\_max} - V_{out}) \times D_{max}}{f_{sw} \times \Delta I_L} }
其中,Dmax=VoutVin_min×η≈0.3Dmax=Vin_min×ηVout≈0.3,取ΔIL=30%×Iout,計算得L≈220μHL≈220μH。
?輸出電容選型?:
電容需滿足輸出電壓紋波要求:
C_{out} \geq \frac{\Delta I_L}{8 \times f_{sw} \times \Delta V_{ripple}} }
假設允許紋波ΔV=240mV,計算得Cout≥47μFCout≥47μF,選用100μF/50V電解電容。
| 元件 | 參數 | 型號推薦 |
|---|---|---|
| 功率MOS管 | 600V/2A, Rds(on)<3Ω | STB9NK60Z |
| 續流二極管 | 600V/1A, 超快恢復 | UF4007 |
| 儲能電感 | 220μH/0.5A(鐵氧體磁芯) | 定制 |
| 輸出電容 | 100μF/50V(低ESR) | 紅寶石YXJ系列 |
非隔離方案對PCB布局極為敏感,需遵循以下原則:
?
EMC對策?:
基于BP2509的非隔離方案在成本敏感型應用中表現出色,但需在電路設計、PCB布局和EMC處理上精益求精。本文提供的設計流程已在實際項目中驗證,可實現高效率(典型值88%)、低成本的LED驅動電源開發,適用于球泡燈、工礦燈等多種場景。
(如需完整原理圖及BOM表,請聯系作者獲取。提供樣品,技術支持)