在當今電子設備快速發展的時代,充電器作為設備的“能量補給站”,其設計的優劣直接影響到設備的使用體驗和安全性。本文將深入解析一款基于 LP3667B 芯片的 5V1A 非標三繞組充電器設計,涵蓋電路圖、電路板實物圖、物料清單(BOM)、變壓器規格以及部分關鍵測試指標,旨在為相關設計人員提供參考與借鑒。
LP3667B 5V1A 充電器采用非標三繞組設計,旨在實現高效、穩定的充電性能。該設計適用于多種電子設備,能夠在 115V-265V 交流輸入電壓范圍內工作,滿足不同地區的電網要求。其輸出電壓在 4.75V 至 5.4V 之間可調,輸出電流為 1A,能夠為設備提供穩定的電源支持。
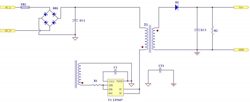
充電器的電路設計是其核心部分,其電路圖展示了各個元件的連接關系和功能。從電路圖中可以看出,該設計采用了典型的開關電源架構,主要包括輸入整流濾波電路、主控芯片 LP3667B、變壓器 T1、輸出整流濾波電路以及保護電路等關鍵部分。輸入整流濾波電路將交流輸入轉換為直流,并通過濾波電容去除高頻噪聲,為后續電路提供穩定的直流輸入。主控芯片 LP3667B 作為整個充電器的“大腦”,負責控制開關頻率、占空比以及實現各種保護功能,確保充電過程的安全與高效。變壓器 T1 是實現電壓轉換和電氣隔離的關鍵元件,其三繞組結構能夠有效降低電磁干擾并提高轉換效率。輸出整流濾波電路則將變壓器次級輸出的高頻脈沖轉換為穩定的直流輸出,并通過濾波電容去除輸出紋波,保證輸出電壓的純凈度。

電路板實物圖是電路設計的直觀呈現。從實物圖中可以看到,該充電器的電路板布局緊湊合理,元件排列整齊,布線清晰。主控芯片 LP3667B 安裝在電路板的正面,周圍分布著與其相關的電阻、電容等元件,便于信號傳輸和調試。變壓器 T1 位于電路板的中心位置,占據了較大的空間,其三繞組結構通過不同的引腳與電路連接,實現了高效的能量轉換。輸出端的 USB 接口設計在電路板的邊緣,便于與外部設備連接。整個電路板采用了雙面板設計,通過合理的布線和元件布局,有效減少了電磁干擾,提高了電路的穩定性和可靠性。

物料清單是實現電路設計的基礎,它詳細列出了電路中所使用的各種元件及其規格型號。在 LP3667B 5V1A 充電器的 BOM 表中,涵蓋了保險電阻、電解電容、高頻低阻電容、瓷片電容、貼片電阻、集成貼片 IC、貼片二極管、貼片整流橋、變壓器、USB 接口、五金彈片以及 PCB 等多種元件。例如,保險電阻采用 10R 1/2W 的規格,用于電路的過流保護;電解電容選用 4.7uF 400V 的型號,用于輸入濾波;高頻低阻電容則采用 470uF 6.3V 的規格,用于輸出濾波,以降低輸出紋波。這些元件的合理選型和搭配,共同構成了一個高效、穩定的充電器電路。

變壓器是充電器中的關鍵元件之一,其規格直接影響到充電器的性能和效率。該設計中采用的變壓器型號為 EE12.7,具有 5+5(V)的繞組結構,其有效面積 AE 為 16mm2。通過合理的繞組設計和參數選擇,變壓器能夠在不同的輸入電壓和負載條件下實現高效的能量轉換,同時滿足電氣隔離和電磁兼容性的要求。在設計過程中,需要根據變壓器的規格和參數,精確計算繞組匝數、磁芯尺寸等,以確保變壓器的性能達到最佳。
輸出紋波是衡量充電器輸出電壓穩定性的重要指標。根據測試數據,在不同輸入電壓和負載條件下,該充電器的輸出紋波電壓均小于 300mV,滿足設計要求。例如,在輸入電壓為 115Vac/60Hz 時,滿載情況下的輸出紋波為 248mV;而在輸入電壓為 264Vac/50Hz 時,滿載情況下的輸出紋波為 268mV。這表明充電器在不同工作條件下都能保持較為穩定的輸出電壓,為設備提供純凈的電源。

動態負載響應測試用于評估充電器在負載快速變化時的輸出電壓穩定性。測試結果顯示,當輸入電壓分別為 115Vac/60Hz 和 264Vac/50Hz 時,負載從 10% 變化到 90%(變化速率為 255mA/μS,頻率為 100Hz)時,輸出電壓的最大值和最小值均在允許范圍內(4.3V<Vout<5.8V)。這說明充電器能夠在負載快速變化的情況下,快速響應并穩定輸出電壓,避免因電壓波動對設備造成損害。
效率是衡量充電器性能的重要指標之一。根據測試數據,在不同輸入電壓和負載條件下,該充電器的效率表現較為出色。例如,在輸入電壓為 115Vac/60Hz 時,滿載效率達到 72.00%;而在輸入電壓為 230Vac/50Hz 時,滿載效率為 72.60%。這表明充電器在不同工作條件下都能保持較高的轉換效率,減少了能量損耗,提高了能源利用率。
熱性能是評估充電器可靠性的重要方面。在不同輸入電壓和滿載條件下,對關鍵元件的溫度進行了測試。測試結果顯示,主控芯片 LP3667B、貼片二極管 SS24 以及變壓器 T1 的溫度均在安全范圍內。例如,在輸入電壓為 264Vac/50Hz 滿載時,LP3667B 的溫度為 108℃,SS24 的溫度為 114℃,變壓器 T1 的溫度為 108℃。這些溫度均低于元件的最高工作溫度,表明充電器在正常工作條件下具有良好的散熱性能,能夠保證元件的穩定性和可靠性。
如需要LP3667B完整測試報告,還請咨詢三佛官網右側在線客服聯系方式,提供樣品,技術支持~
通過對 LP3667B 5V1A 非標三繞組充電器設計的詳細解析和測試評估,我們可以看到該設計在電路設計、元件選型、性能測試等方面都表現出色。其緊湊合理的電路板布局、精心選型的元件以及高效的變壓器設計,共同實現了高效、穩定的充電性能。在輸出紋波、動態負載響應、效率以及熱性能等關鍵測試指標上,該充電器均達到了設計要求,能夠為電子設備提供安全可靠的電源支持。未來,隨著電子技術的不斷發展,充電器的設計將更加注重高效、節能、小型化以及智能化,而 LP3667B 5V1A 充電器的設計理念和實踐經驗,將為后續的設計提供寶貴的參考和借鑒。