在現代電子設備中,電源管理芯片扮演著至關重要的角色,尤其是在追求高效能、低功耗和高精度輸出的應用中。PL3367C作為一款內置高壓功率BJT管的原邊控制PWM功率開關,以其卓越的性能和高度集成化的設計,成為了7.5W恒流恒壓應用的理想選擇。本文將詳細介紹PL3367C的技術特性、應用優勢以及如何作為DP2525JD的有效替代方案。
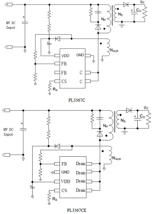
PL3367C是一款專為反激式開關電源設計的恒流/恒壓調節器,高度集成了功率開關。通過去除光耦和次級控制電路,PL3367C簡化了傳統充電器和適配器的設計,同時實現了精確的電流和電壓調節。該芯片采用復合模式控制,能夠在滿載時工作在PFM模式,隨著負載降低逐漸進入綠色模式,從而提高整個系統的效率。PL3367C內部框架圖如下:

PL3367C在全電壓范圍內提供高精度的恒流和恒壓調節,確保輸出的穩定性和一致性。其內置的恒流調節功能能夠自動補償線電壓變化,保證輸出電流的恒定。
PL3367C集成了多種保護功能,包括逐周期限流保護、VDD欠壓/過壓保護、輸出過壓保護、輸出短路保護和過溫保護。這些保護機制能夠有效防止系統在異常情況下受損,提高系統的可靠性和安全性。
PL3367C具有極低的啟動電流和靜態電流,這使得它在低功耗應用中表現出色。低啟動電流允許使用較大的啟動電阻和較小的VDD電容,從而降低應用中的功率損耗。
PL3367C內置自適應PFM控制,能夠根據負載條件自動調整開關頻率,提高輕載條件下的效率。這種智能控制方式不僅提高了系統的整體效率,還降低了音頻噪音。
PL3367C提供SOP7和SOP8兩種封裝選項,滿足不同設計需求。SOP7封裝適用于緊湊型設計,而SOP8封裝則提供了更多的引腳空間,便于布線和散熱。


PL3367C適用于各種手機充電器,能夠提供穩定的輸出電壓和電流,確保設備在充電過程中的安全性和可靠性。
在小功率電源適配器中,PL3367C能夠實現高效率的電源轉換,滿足嚴格的能源損耗要求。
PL3367C能夠為LED驅動提供精確的恒流控制,確保LED在不同工作條件下都能保持穩定的亮度。
PL3367C適用于各種消費類備用電源,如小型電子設備的備用電源,提供高效、穩定的電源管理解決方案。
與DP2525JD相比,PL3367C集成了更多的功能,如內置高壓功率BJT管、恒流調節的線電壓補償、變壓器電感補償和輸出線補償。這些集成功能不僅簡化了設計,還提高了系統的可靠性和性能。
PL3367C采用復合模式控制,能夠在不同負載條件下自動調整工作模式,提高系統的整體效率。特別是在輕載條件下,PL3367C的自適應PFM控制能夠顯著降低功耗。

PL3367C具有極低的啟動電流和靜態電流,這使得它在低功耗應用中表現出色。低啟動電流允許使用較大的啟動電阻和較小的VDD電容,從而降低應用中的功率損耗。
PL3367C集成了多種保護功能,包括逐周期限流保護、VDD欠壓/過壓保護、輸出過壓保護、輸出短路保護和過溫保護。這些保護機制能夠有效防止系統在異常情況下受損,提高系統的可靠性和安全性。
PL3367C作為一款7.5W恒流恒壓PWM控制芯片,以其高精度的恒流/恒壓調節、低功耗、高效率和全面的保護功能,成為了DP2525JD的理想替代方案。通過深入了解PL3367C的技術特性、應用優勢以及設計要點,工程師可以更好地將其應用于實際項目中,實現高效、穩定的電源管理解決方案。在設計過程中,合理選擇外接元件并遵循設計指南,將有助于充分發揮PL3367C的優勢,滿足不同應用場景的需求。