在現代電子設備中,電源管理芯片扮演著至關重要的角色,它們確保了設備穩定、高效地運行。BP8519C是一款高精度低待機功耗的非隔離降壓型恒壓驅動芯片,適用于85Vac至265Vac全電壓輸入的非隔離電源。本文將深入探討BP8519C芯片的特性、工作原理、設計注意事項以及典型應用。

1. 高集成度
BP8519C內部集成了700V功率開關,采用獨有的電壓電流控制技術,無需外部環路補償電容,即可實現優異的恒壓特性,極大地節約了系統成本和體積。
2. 低待機功耗
在230VAC無輔助繞組的條件下,BP8519C的待機功耗可低于100mW,這對于需要長時間待機的設備來說是一個顯著的優勢。
3. 降幅調制技術
BP8519C采用降幅調制技術,有效減小音頻噪聲,提高電源的電磁兼容性。
4. 可調節輸出電壓
可調節,直接支持3.3V輸出無需額外的低壓差穩壓器(LDO),增加了設計的靈活性。
5. 多模式控制技術
BP8519C采用PWM/PFM多模式控制技術,能有效降低系統待機功耗,提高效率和動態性能,并減少系統工作在輕載時的噪聲。

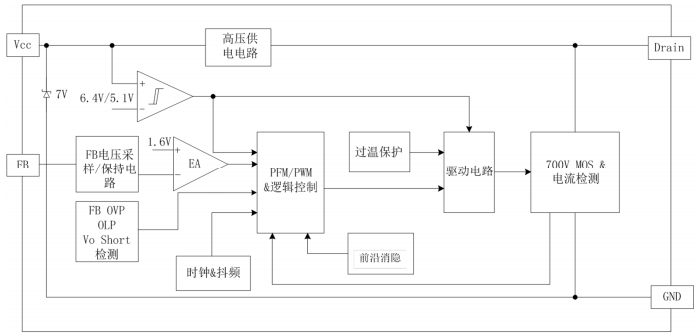
BP8519C在系統上電后,BUS電容通過功率管給VCC電容充電,當VCC電壓達到芯片開啟閾值后,芯片內部控制電路開始工作。芯片內置7V穩壓管,用于VCC電壓鉗位。FB引腳通過采樣電阻在芯片功率管turnoff階段直接采樣輸出電壓,內部調節保持較高的輸出電壓精度。

1. 電感選擇
電感的選擇包括感量、峰值電流以及平均電流。小感量電感可以減小尺寸、降低價格以及改善系統動態響應,但會增大電感的峰值電流和輸出紋波。大感量電感可以提高效率,但物理體積也會更大,動態響應會變慢。
2. FB電阻選擇
BP8519C通過輸出采樣電阻RFBH/RFBL直接反饋來精確調整輸出電壓。FB上拉電阻如果太大,容易產生干擾,影響采樣精度;如果太小,芯片消耗的電流會很大,引起過高的功率消耗與溫升。
3. 假負載阻選擇
假負載電阻的作用是消耗空載輸出的時候,系統過多的能量,防止輸出電壓飄高。系統最低頻率約1.8KHZ,假負載估算方法需要考慮電感感量、系統最小工作電流和最小工作頻率。
4. 輸出電容選擇
輸出電容的選擇直接影響到輸出電壓紋波、系統動態響應、系統環路的穩定性、輸出電壓過沖等。實際應用中,可以選擇貼片電容或電解電容作為輸出電容,以滿足不同的設計需求。
5. PCB布局
VCC電容應盡量靠近芯片VCC引腳,輸出回路(電感、續流二極管、輸出電容)應盡量粗短,FB采樣電阻應盡量靠近芯片FB引腳,GND引腳至開關節點處,適當加粗散熱,避免過量的大面積敷銅。

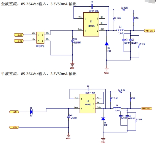
BP8519C適用于多種應用場景,包括但不限于:
全波整流,85-264Vac輸入,3.3V50mA輸出
半波整流,85-264Vac輸入,3.3V50mA輸出
在這些應用中,BP8519C展現出了優異的電壓調整率和低待機功耗特性。
BP8519C芯片以其高精度、低待機功耗和高集成度,在電源管理領域提供了一個高效的解決方案。通過合理的電路設計和PCB布局,BP8519C能夠為各種電子設備提供穩定可靠的電源。了解其特性和設計注意事項,對于工程師來說至關重要,有助于設計出高性能的電源系統。